简体
繁体
首页
魅力谢区
政府信息公开
政务服务
互动交流
数据发布
政务新媒体
首页
魅力
公开
服务
互动
数据
新媒体
您的位置:
首页
>
信息公开
> 谢家集区城市管理局
>
行政权力运行
>
行政权力运行结果
>
行政处罚
>
处罚结果
索
引
号:
B30340404002544507/202602-00004
信息分类:
处罚结果
内容分类:
发布日期:
2026-02-09 10:25
发布机构:
谢家集区城市管理局
成文日期:
生效时间:
废止时间:
名
称:
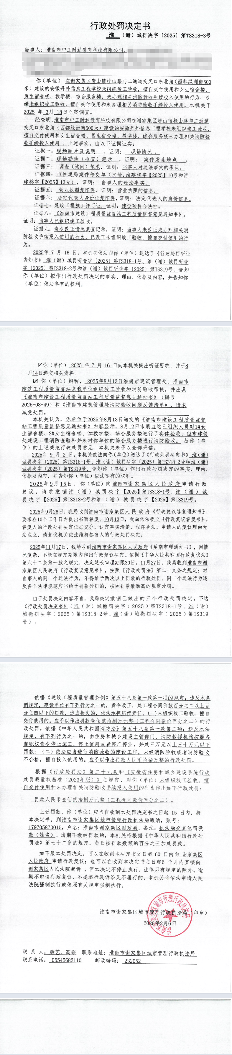
行政处罚决定书
点
击
量:
文
号:
关
键
词:
索
引
号:
B30340404002544507/202602-00004
信息分类:
处罚结果
内容分类:
发布日期:
2026-02-09 10:25
发布机构:
谢家集区城市管理局
成文日期:
生效时间:
有
效
性:
名
称:
行政处罚决定书
点
击
量:
文
号:
关
键
词:
行政处罚决定书
发布时间:2026-02-09 10:25
信息来源:谢家集区城市管理局
文字大小:[
大
中
小
]
背景色:
正在更新中...
为进一步了解掌握社会公众对政策执行效果的反馈与评价,请您对该政策的制定及执行提出宝贵的意见或建议。我们将及时收集并分析,共同助力政策不断完善。
姓 名:
联系方式:
*
内 容:
*
验 证 码:
打印本页
网站导航
县区政府网站
其他网站