简体
繁体
首页
魅力谢区
政府信息公开
政务服务
互动交流
数据发布
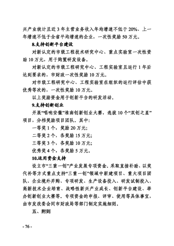
政务新媒体
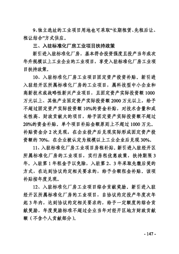
首页
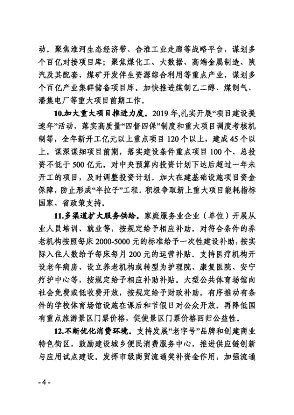
魅力
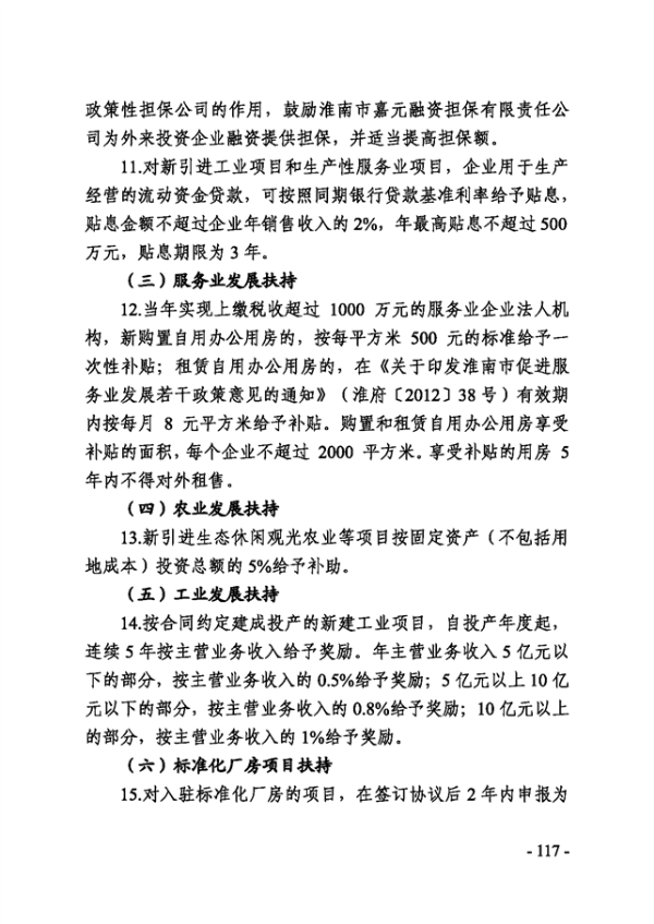
公开
服务
互动
数据
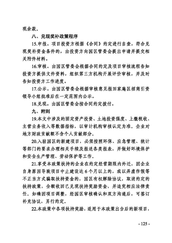
新媒体
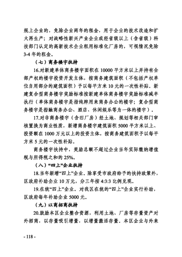
您的位置:
首页
>
信息公开
> 谢家集区人民政府
>
其他法定信息
>
“双招双引”工作
>
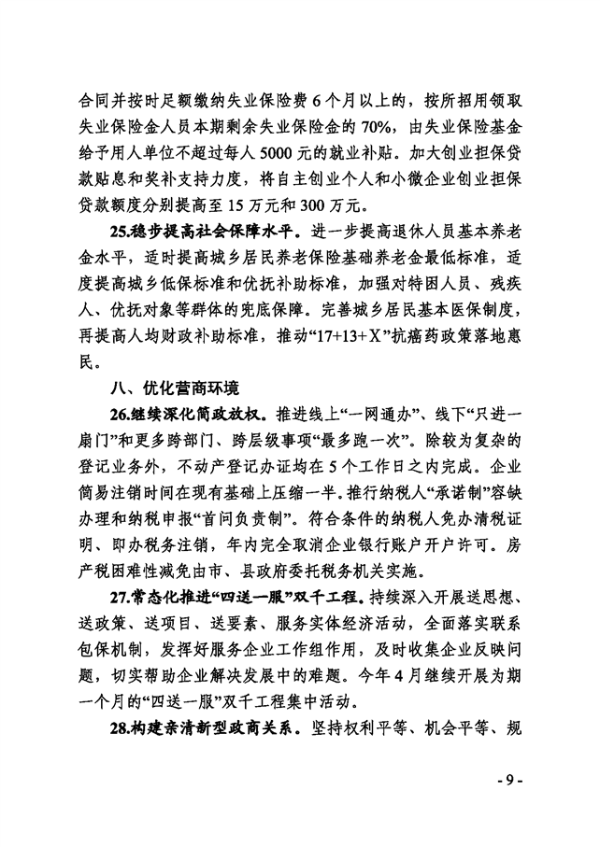
政策文件及解读
索
引
号:
003051081/202009-00045
信息分类:
政策文件及解读
内容分类:
综合政务
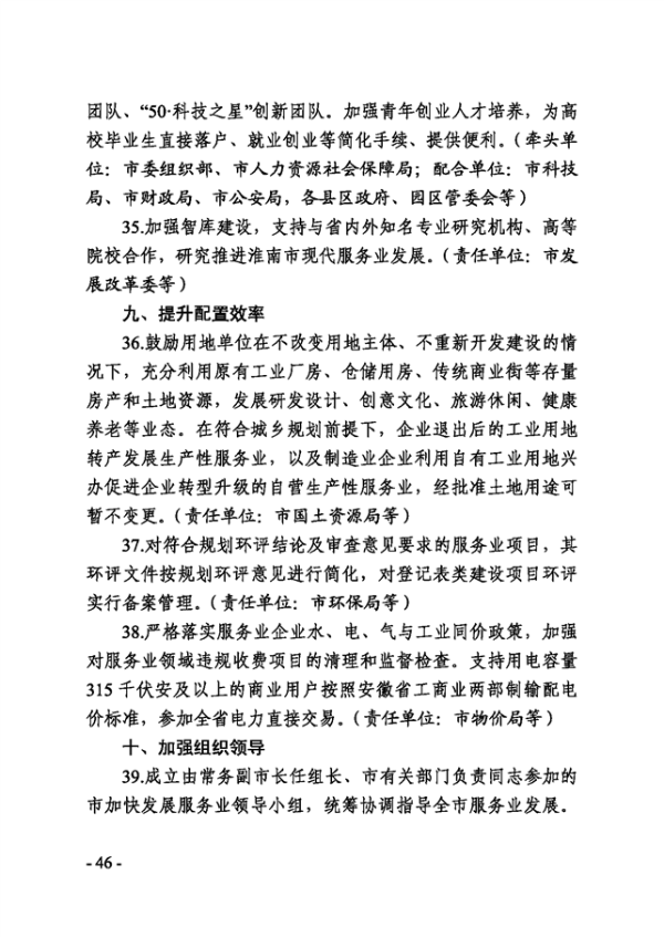
发布日期:
2020-09-08 17:16
发布机构:
谢家集区人民政府
成文日期:
2020-09-08
生效时间:
2020-09-08 17:16:37
废止时间:
名
称:
【招商引资】淮南市招商引资政策汇编
点
击
量:
文
号:
关
键
词:
政策汇编
索
引
号:
003051081/202009-00045
信息分类:
政策文件及解读
内容分类:
综合政务
发布日期:
2020-09-08 17:16
发布机构:
谢家集区人民政府
成文日期:
2020-09-08
生效时间:
2020-09-08 17:16:37
有
效
性:
名
称:
【招商引资】淮南市招商引资政策汇编
点
击
量:
文
号:
关
键
词:
政策汇编
【招商引资】淮南市招商引资政策汇编
发布时间:2020-09-08 17:16
信息来源:谢家集区人民政府
文字大小:[
大
中
小
]
背景色:
正在更新中...
为进一步了解掌握社会公众对政策执行效果的反馈与评价,请您对该政策的制定及执行提出宝贵的意见或建议。我们将及时收集并分析,共同助力政策不断完善。
姓 名:
联系方式:
*
内 容:
*
验 证 码:
打印本页
网站导航
县区政府网站
其他网站